Владимир Репин продолжает раскрывать базовые понятия процессного управления. Материал адресован собственникам и руководителям, которые хотели бы повысить эффективность своих компаний за счет использования современных методов и инструментов управления бизнес-процессами. Во второй части Владимир Репин рассказывает, как структурировать деятельность подразделений организации, разработать матрицу ответственности, создать архитектуру бизнес-процессов компании в целом.
В первой части цикла рассказывали о том, как определить контекст и границы бизнес-процесса.
Определение функций подразделений
Можно найти множество определений понятия «функция». Наиболее подходящее для бизнеса определение функции – это работа, выполняемая подразделением/сотрудником. В каждом подразделении компании выполняется определенный набор функций. Если о них просто рассуждать, то толку никакого не будет. Но если для каждой функции определить входы и выходы, исполнителей, требования к срокам, то получится типичный процесс, только маленький. Я их так и называю – функциональные процессы.
Начать определять функции и выстраивать процессы нужно со сбора информации. Лучше всего прийти прямо в подразделение и посмотреть, как оно работает.
Собрать информацию можно, проведя ряд встреч с руководителем подразделения, его заместителями и ведущими специалистами. Но полученная информация будет довольно сырой. Ваша задача – структурировать эту информацию и представить ее виде таблицы, например, в MS Excel.
При проведении сбора информации нужно учитывать, что:
-
каждый сотрудник видит выполняемую деятельность со своей точки зрения;
-
для каждого сотрудника на текущий момент важны какие-то аспекты, а другие, наоборот, расцениваются в качестве второстепенных;
-
не все люди готовы делиться информацией, так как могут быть вскрыты недостатки в их работе, факты невыполнения должностных обязанностей, требований регламентов и распоряжений и т.д.;
-
некоторые сотрудники приукрашивают реальность, выдавая желаемое за действительное;
-
кто-то просто будет втирать вам очки и учить, как надо работать.
В результате вы получаете перечень выполняемых разовых задач и поручений, фрагментарное описание выполняемых функций, информацию об ответственности, а не работе и т.п. Кроме того, полученные функции будут очень разнородными с точки зрения масштаба и уровня сложности.
Рассмотрим пример анализа функций подразделения продаж некоторой торгово-производственной компании. После проведения ряда интервью с директором департамента продаж и в отделе продаж мы получили следующий перечень функций подразделения:
-
Планирование продаж на месяц;
-
Ежедневный контроль продаж;
-
Обеспечение достижения целей собственника по привлечению новых клиентов и увеличению выручки;
-
Участие в согласовании прайс-листа;
-
Звонки клиентам;
-
Ежедневный просмотр почты;
-
Взаимодействие с клиентами по электронной почте;
-
Занесение клиента в CRM;
-
Выяснение потребностей клиента;
-
Консультация клиентов по особенностям продукции компании;
-
Продажа остатков неликвидной продукции;
-
Проведение переговоров с клиентами;
-
Согласование коммерческих предложений ;
-
Отправка КП клиенту по электронной почте;
-
Подача документов на тендер;
-
Согласование договоров с клиентами;
-
Согласование отсрочки платежа;
-
Взаимодействие с клиентами при подписании договора;
-
Внедрение воронки продаж в CRM;
-
Повышение маржинальности договоров за счет включения сопутствующих товаров и услуг;
-
Способствование обеспечению удовлетворенности клиентов.
В результате сбора информации в отделе по работе с клиентами получен следующий перечень функций:
-
Удержание постоянных клиентов;
-
Расчет спецификаций по заданию клиентов;
-
Тщательное выяснение потребностей клиентов;
-
Анализ возможности производства и закупок;
-
Согласование спецификации;
-
Отправка спецификации по электронной почте клиентам;
-
Обработка запроса клиента на выставление счета;
-
Переписка с бухгалтерией по оплатам и задолженности клиентов;
-
Отправка заказа клиента в формате MS Excel на производство;
-
Контроль сроков исполнения заказа клиентов на производстве;
-
Работа по изменению формы заказа на производство в формате MS Excel;
-
Выяснение условий доставки товара клиенту;
-
Контроль предоставления первичных документов клиентами;
-
Получение претензии клиента и передача на производство;
-
Участие в расследовании причина брака;
-
Анализ удовлетворенности клиентов;
-
Постоянное улучшение процессов обслуживания клиентов;
-
Формирование и предоставление отчета о достижении целевых показателей операционной эффективности отдела по работе с клиентами в рамках стратегии развития компании до 202_-го года.
Что делать с этими перечнями? В таком виде – почти ничего. Для практического использования нужно подвергнуть их внимательному анализу и четко структурировать, отделяя процессы и задачи от целей и проектов. В результате по отделу продаж получилось дать следующую оценку:
-
Планирование продаж на месяц – часть процесса «Управление продажами»;
-
Ежедневный контроль продаж – часть процесса «Управление продажами»;
-
Обеспечение достижения целей собственника по привлечению новых клиентов и увеличению выручки – не процесс/задача, а цель;
-
Участие в согласовании прайс-листа – не процесс, а задача в рамках кросс-функционального процесса управления ассортиментом (владелец процесса – в маркетинге);
-
Звонки клиентам – форма коммуникации, а не конкретный процесс;
-
Ежедневный просмотр почты – вид деятельности, не требующий отдельного определения и описания;
-
Взаимодействие с клиентами по электронной почте – вид деятельности, не требующий отдельного определения и описания;
-
Занесение клиента в CRM – задача процесса;
-
Выяснение потребностей клиента – задача процесса;
-
Консультация клиентов по особенностям продукции компании – задача процесса;
-
Продажа остатков неликвидной продукции – скорее цель, а не специальный процесс в данной компании;
-
Проведение переговоров с клиентами – процесс;
-
Согласование коммерческих предложений – часть кросс-функционального бизнес-процесса «Формирование КП клиенту»;
-
Отправка КП клиенту по электронной почте – задача в рамках процесса «Формирование КП клиенту»;
-
Подача документов на тендер – задача в рамках процесса «Участие в тендерах»;
-
Согласование договоров с клиентами – подпроцесс в рамках кросс-функционального бизнес-процесса «Заключение договора с клиентом»;
-
Согласование отсрочки платежа – кросс-функциональный бизнес-процесс;
-
Взаимодействие с клиентами при подписании договора – вид деятельности, не процесс;
-
Внедрение воронки продаж в CRM – проект, а не процесс;
-
Повышение маржинальности договоров за счет включения сопутствующих товаров и услуг – цель, а не процесс/задача;
-
Способствование обеспечению удовлетворенности клиентов – весьма размытое правило корпоративной культуры, не процесс/задача, не цель.
После критического анализа перечня функций отдела по работе с клиентами получилось:
-
Удержание постоянных клиентов – цель, а не процесс;
-
Расчет спецификаций по заданию клиентов – кросс-функциональный процесс;
-
Тщательное выяснение потребностей клиентов – скорее требование, чем процесс;
-
Анализ возможности производства и закупок – задача процесса;
-
Согласование спецификации – подпроцесс;
-
Отправка спецификации по электронной почте клиентам – задача в процессе;
-
Обработка запроса клиента на выставление счета – процесс;
-
Переписка с бухгалтерией по оплатам и задолженности клиентов – вид деятельности, не процесс;
-
Отправка заказа клиента в формате MS Excel на производство – задача в процессе;
-
Контроль сроков исполнения заказа клиентов на производстве – задача в процессе;
-
Работа по изменению формы заказа на производство в формате MS Excel – разовая задача (проект);
-
Выяснение условий доставки товара клиенту – задача процесса;
-
Контроль предоставления первичных документов клиентами – задача процесса;
-
Получение претензии клиента и передача на производство – задача процесса;
-
Участие в расследовании причина брака – нечеткая формулировка задачи, размытие ответственности;
-
Анализ удовлетворенности клиентов – процесс (в маркетинге);
-
Постоянное улучшение процессов обслуживания клиентов – цель или принцип корпоративной культуры, не процесс;
-
Формирование и предоставление отчета о достижении целевых показателей операционной эффективности отдела по работе с клиентами в рамках стратегии развития компании до 202_-го года – разовая задача с недопустимой формулировкой – слишком длинно.
После критического анализа полученных данных были проведены повторные встречи в подразделениях для уточнения и систематизации информации. Также было проведено обучение руководителей по проектированию архитектуры бизнес-процессов компании.
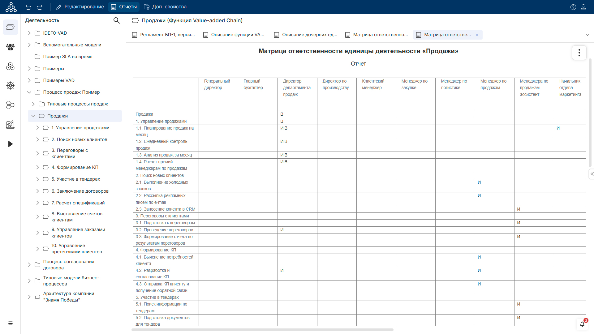
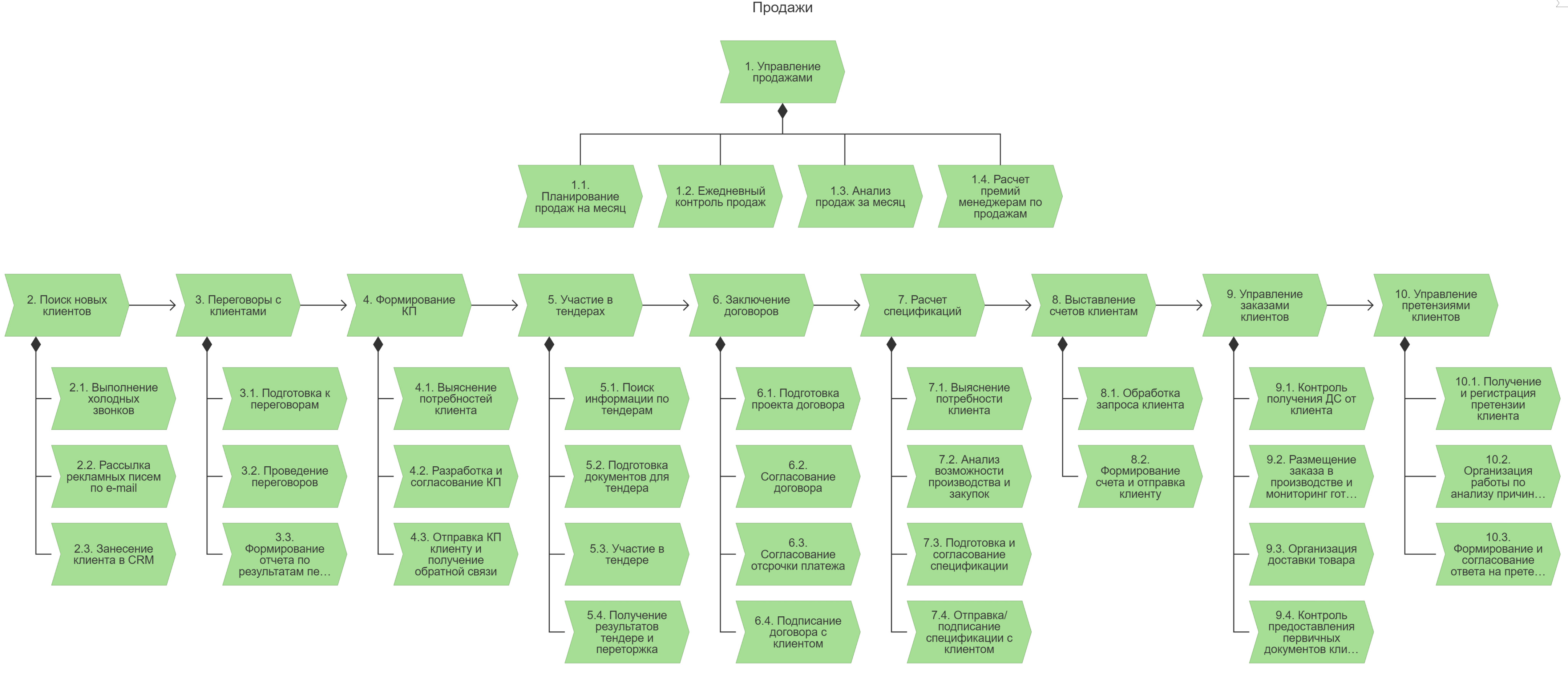
В результате с использованием программного продукта Business Studio 7 была разработана архитектура бизнес-процессов продаж.
В программу была внесена информация о руководителях, ответственных за процессы и исполнителях процессов. В результате получилась матрица ответственности как для процесса продаж в целом, так и для любого подпроцесса.
Используя такой инструмент, собственник и руководители компании могут быстро увидеть, кто и за какие бизнес-процессы отвечает, кто является исполнителем. Это важно для внедрения системы регулярного менеджмента, «прозрачности» работы компании для собственника, обоснования изменений в организационной структуре и процессах.
Некоторые руководители считают, что можно ограничиться реестром процессов в виде файла MS Excel. При этом они не учитывают трудоемкость внесения изменений в такой файл и неудобство работы с ним. Потери времени, связанные с использованием такого формата хранения информации об архитектуре бизнес-процессов компании , могут стоить дороже, чем лицензии современного программного продукта для проектирования корпоративной архитектуры компании.
Резюме
Внешние и внутренние условия постоянно меняются, что ведет к необходимости внесения изменений в организационно-ролевую структуру и архитектуру бизнес-процессов компании. Важно, чтобы каждый руководитель функционального направления отвечал за регулярную актуализацию своих и частично – кросс-функциональных бизнес-процессов, требований к их выполнению.
Для решения этой задачи в каждом подразделении должны работать «агенты процессных изменений» – специалисты, прошедшие обучение и аттестацию на знание методов и инструментов процессного управления.
Любое изменение, связанное с организационной структурой и процессами, должно рассматриваться с точки зрения влияния на архитектуру бизнес-процессов компании в целом.
Например, руководитель среднего звена инициировал создание нового структурного подразделения и набор персонала. До тех пор, пока он четко не определит бизнес-процессы, которые будет выполнять это подразделение, ответственность участников и взаимодействие с другими бизнес-процессами компании, решение о создании нового подразделения не принимается.
Чтобы делать работу по актуализации базы знаний по бизнес-процессам методически правильно, в помощь руководителям может быть создан процессный офис, включающий несколько специалистов .
В любом случае архитектурная модель компании – это ценный нематериальный актив, который нужно поддерживать в актуальном состоянии и эффективно использовать для решения ключевых управленческих задач.
Нравится: 